欢迎来到江门劳士国际电气有限公司
电话:+86-0750-3755555
多地住建部门规定“未经消防审验”行政处罚裁量标准,违法最高罚30万元
- 分类:新闻动态
- 作者:
- 来源:
- 发布时间:2023-07-29
- 访问量:0
【概要描述】自2019年4月修正《消防法》后,建设工程消防审核验收审批移交至住建部门。对于相应的行政处罚职责,部分住建部门有不同的看法,认为只是移交了审批权,对于处罚权另议。
多地住建部门规定“未经消防审验”行政处罚裁量标准,违法最高罚30万元
【概要描述】自2019年4月修正《消防法》后,建设工程消防审核验收审批移交至住建部门。对于相应的行政处罚职责,部分住建部门有不同的看法,认为只是移交了审批权,对于处罚权另议。
- 分类:新闻动态
- 作者:
- 来源:
- 发布时间:2023-07-29
- 访问量:0
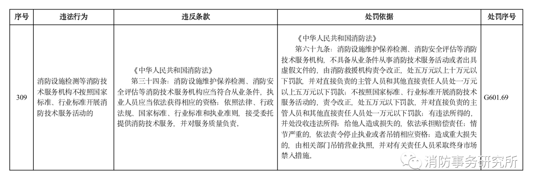
自2019年4月修正《消防法》后,建设工程消防审核验收审批移交至住建部门。对于相应的行政处罚职责,部分住建部门有不同的看法,认为只是移交了审批权,对于处罚权另议。修法以来,江西、陕西、黑龙江、辽宁、厦门等省市住建部门发布了细化消防设计审查验收类行政处罚规则标准,多数《适用规则》将裁量档次细化为从轻、一般、从重三个阶次,罚款幅度按照法定罚款最高额度的30%以下或3到10万、30%~70%或10到20万、70%~100%或20到30万划分为三个区间,确保处罚与违法行为的事实、性质、情节、社会危害程度相当。其中厦门市建设局除了未经消防审验处罚外,另规定了消防设施检测等消防技术服务机构不按照国家标准、行业标准开展消防技术服务活动的行政处罚。
江西省建设系统行政处罚裁量基准(2021年版)
第十部分 工程消防
《中华人民共和国消防法》
第五十八条 违反本法规定,有下列行为之一的,由住房和城乡建设主管部门、消防救援机构按照各自职权责令停止施工、停止使用或者停产停业,并处三万元以上三十万元以下罚款:
(一)依法应当进行消防设计审查的建设工程,未经依法审查或者审查不合格,擅自施工的;
(二)依法应当进行消防验收的建设工程,未经消防验收或者消防验收不合格,擅自投入使用的;
(三)本法第十三条规定的其他建设工程验收后经依法抽查不合格,不停止使用的;
(四)公众聚集场所未经消防救援机构许可,擅自投入使用、营业的,或者经核查发现场所使用、营业情况与承诺内容不符的。
核查发现公众聚集场所使用、营业情况与承诺内容不符,经责令限期改正,逾期不整改或者整改后仍达不到要求的,依法撤销相应许可。
建设单位未依照本法规定在验收后报住房和城乡建设主管部门备案的,由住房和城乡建设主管部门责令改正,处五千元以下罚款。
【裁量基准】
(一)第五十八条第一款第一项、第二项的裁量基准
1、处三万元以上十万元以下罚款
(1)建筑面积小于5万平方米的体育场馆、会堂,公共展览馆、博物馆的展示厅;
(2)建筑面积小于5万平方米的民用机场航站楼、客运车站候车室、客运码头候船厅;
(3)建筑面积小于3万平方米的宾馆、饭店、商场、市场;
(4)建筑面积小于1万平方米的影剧院,公共图书馆的阅览室,营业性室内健身、休闲场馆,医院的门诊楼,大学的教学楼、图书馆、食堂,劳动密集型企业的生产加工车间,寺庙、教堂;
(5)建筑面积小于1万平方米的托儿所、幼儿园的儿童用房,儿童游乐厅等室内儿童活动场所,养老院、福利院,医院、疗养院的病房楼,中小学校的教学楼、图书馆、食堂,学校的集体宿舍,劳动密集型企业的员工集体宿舍;
(6)建筑面积小于5000平方米的歌舞厅、录像厅、放映厅、卡拉OK厅、夜总会、游艺厅、桑拿浴室、网吧、酒吧,具有娱乐功能的餐馆、茶馆、咖啡厅;
(7)县级以下的国家机关办公楼、电力调度楼、电信楼、邮政楼、防灾指挥调度楼、广播电视楼、档案楼;
(8)本条第(1)项规定以外的单体建筑面积4万平方米以上小于10万平方米,或者建筑高度小于100米的公共建筑;
(9)建筑高度小于100米的一类高层住宅建筑;
(10)四类交通隧道工程;
(11)建筑面积小于2000平方米的生产、储存、装卸易燃易爆危险物品的工厂、仓库和专用车站、码头,总储量小于200立方米的甲乙类、小于1000立方米丙类液体充装站、供应站、调压站,总储量小于500立方米的易燃易爆气体充装站、供应站、调压站,总储量小于6立方米的易燃易爆气瓶供应站;
(12)具有从轻处罚情节的。
2、处十万元以上二十万元以下罚款
(1)建筑面积5万平方米以上小于10万平方米的体育场馆、会堂,公共展览馆、博物馆的展示厅;
(2)建筑面积5万平方米以上小于10万平方米的民用机场航站楼、客运车站候车室、客运码头候船厅;
(3)建筑面积3万平方米以上小于5万平方米的宾馆、饭店、商场、市场;
(4)建筑面积1万平方米以上小于3万平方米的影剧院,公共图书馆的阅览室,营业性室内健身、休闲场馆,医院的门诊楼,大学的教学楼、图书馆、食堂,劳动密集型企业的生产加工车间,寺庙、教堂;
(5)建筑面积1万平方米以上小于3万平方米的托儿所、幼儿园的儿童用房,儿童游乐厅等室内儿童活动场所,养老院、福利院,医院、疗养院的病房楼,中小学校的教学楼、图书馆、食堂,学校的集体宿舍,劳动密集型企业的员工集体宿舍;
(6)建筑面积5000平方米以上小于1万平方米的歌舞厅、录像厅、放映厅、卡拉OK厅、夜总会、游艺厅、桑拿浴室、网吧、酒吧,具有娱乐功能的餐馆、茶馆、咖啡厅;
(7)地市级的国家机关办公楼、电力调度楼、电信楼、邮政楼、防灾指挥调度楼、广播电视楼、档案楼;
(8)本条第(1)项规定以外的单体建筑面积10万平方米以上小于15万平方米,或者建筑高度100米以上小于200米的公共建筑;
(9)建筑高度100米以上小于200米的一类高层住宅建筑;
(10)城市轨道交通、三类交通隧道工程,总装机容量为25万KW以上小于75万KW水电站及60万KW以上小于100万KW的火力发电厂,变配电区域站;
(11)建筑面积2000平方米以上小于1万平方米的生产、储存、装卸易燃易爆危险物品的工厂、仓库和专用车站、码头,总储量200立方米以上小于1000立方米的甲乙类液体,1000立方米以上小于5000 立方米的丙类液体充装站、供应站、调压站,总储量500立方米以上小于3000立方米的易燃易爆气体充装站、供应站、调压站,总储量6立方米以上的易燃易爆气瓶供应站。
3、处二十万元以上三十万元以下罚款
(1)建筑面积10万平方米以上的体育场馆、会堂,公共展览馆、博物馆的展示厅;
(2)建筑面积10万平方米以上的民用机场航站楼、客运车站候车室、客运码头候船厅;
(3)建筑面积5万平方米以上的宾馆、饭店、商场、市场;
(4)建筑面积3万平方米以上的影剧院,公共图书馆的阅览室,营业性室内健身、休闲场馆,医院的门诊楼,大学的教学楼、图书馆、食堂,劳动密集型企业的生产加工车间,寺庙、教堂;
(5)建筑面积3万平方米以上的托儿所、幼儿园的儿童用房,儿童游乐厅等室内儿童活动场所,养老院、福利院,医院、疗养院的病房楼,中小学校的教学楼、图书馆、食堂,学校的集体宿舍,劳动密集型企业的员工集体宿舍;
(6)建筑面积1万平方米以上的歌舞厅、录像厅、放映厅、卡拉OK厅、夜总会、游艺厅、桑拿浴室、网吧、酒吧,具有娱乐功能的餐馆、茶馆、咖啡厅;
(7)省级以上级别的国家机关办公楼、电力调度楼、电信楼、邮政楼、防灾指挥调度楼、广播电视楼、档案楼;
(8)本条第(1)项规定以外的单体建筑面积15万平方米以上,或者建筑高度200米以上的公共建筑;
(9)建筑高度200米以上的一类高层住宅建筑;
(10)一、二类交通隧道工程,总装机容量为75万KW以上的水电站及100万KW以上的火力发电厂,变配电枢纽站;
(11)建筑面积1万平方米以上的生产、储存、装卸易燃易爆危险物品的工厂、仓库和专用车站、码头,总储量1000立方米以上的甲乙类液体,5000立方米以上的丙类液体充装站、供应站、调压站,总储量3000立方米以上的易燃易爆气体充装站、供应站、调压站;
(12)具有从重处罚情节的。
(二)第五十八条第一款第三项的裁量基准
1、处三万元以上十万元以下罚款
(1)建筑面积小于6000平方米的体育场馆、会堂,公共展览馆、博物馆的展示厅;
(2)建筑面积小于5000平方米的民用机场航站楼、客运车站候车室、客运码头候船厅;
(3)建筑面积小于3000平方米的多层宾馆、饭店、商场、市场;
(4)建筑面积小于2500平方米的影剧院,公共图书馆的阅览室,营业性室内健身、休闲场馆,医院的门诊楼,大学的教学楼、图书馆、食堂,寺庙、教堂;
(5)建筑面积小于1000平方米的托儿所、幼儿园的儿童用房,儿童游乐厅等室内儿童活动场所,养老院、福利院,医院、疗养院的病房楼,中小学校的教学楼、图书馆、食堂,学校的集体宿舍;
(6)设置在多层建筑内,建筑面积小于500平方米的歌舞厅、录像厅、放映厅、卡拉OK厅、夜总会、游艺厅、桑拿浴室、网吧、酒吧,具有娱乐功能的餐馆、茶馆、咖啡厅;
(7)建筑面积小于500平方米的劳动密集型企业的生产加工车间;
(8)建筑面积小于500平方米的劳动密集型企业的员工集体宿舍;
(9)多层住宅建筑,未设置地下停车场的二类高层住宅;
(10)单体建筑面积小于2万平方米的其他多层公共建筑;
(11)建筑面积小于6000平方米的多层丙类厂房;
(12)建筑面积小于2万平方米多层丁戊类厂房;
(13)具有从轻处罚情节的。
2、处十万元以上二十万元以下罚款
(1)建筑面积6000平方米以上小于1.4万平方米的体育场馆、会堂,公共展览馆、博物馆的展示厅;
(2)建筑面积5000平方米以上小于1万平方米的民用机场航站楼、客运车站候车室、客运码头候船厅;
(3)建筑面积3000平方米以上小于7000平方米的多层宾馆、饭店、商场、市场;
(4)设置在高层建筑内,建筑面积小于500平方米的歌舞厅、录像厅、放映厅、卡拉OK厅、夜总会、游艺厅、桑拿浴室、网吧、酒吧,具有娱乐功能的餐馆、茶馆、咖啡厅;
(5)建筑面积500平方米以上小于1500平方米的劳动密集型企业的生产加工车间;
(6)建筑面积500平方米以上小于1000平方米的劳动密集型企业的员工集体宿舍;
(7)设置地下停车场的二类高层住宅;
(8)单体建筑面积2万平方米平方米以上小于4万平方米其他多层公共建筑,或者单体建筑面积小于2万平方米其他高层公共建筑;
(9)建筑面积6000平方米以上小于2万平方米的单层丙类厂房,建筑面积小于6000平方米高层丙类厂房;
(10)建筑面积2万平方米以上小于5万平方米多层丁戊类厂房,建筑面积小于2万平方米高层丁戊类厂房。
3、处二十万元以上三十万元以下罚款
(1)建筑面积1.4万平方米以上小于2万平方米的体育场馆、会堂,公共展览馆、博物馆的展示厅;
(2)建筑面积1万平方米以上小于1.5万平方米的民用机场航站楼、客运车站候车室、客运码头候船厅;
(3)建筑面积7000平方米以上小于1万平方米的多层宾馆、饭店、商场、市场;
(4)建筑面积1500平方米以上小于2500平方米的劳动密集型企业的生产加工车间;
(5)单体建筑面积2万平方米以上小于4万平方米其他高层公共建筑;
(6)建筑面积2万平方米以上的多层丙类厂房,建筑面积6000平方米以上高层丙类厂房;
(7)建筑面积5万平方米以上多层丁戊类厂房,建筑面积2万平方米以上高层丁戊类厂房;
(8)具有从重处罚情节的。
(三)第五十八条第三款的裁量基准
1、处一千五百元以下罚款
(1)未设置地下停车场的多层住宅建筑;
(2)单体建筑面积小于2万平方米的其他多层公共建筑;
(3)建筑面积小于6000平方米的多层丙类厂房;
(4)建筑面积小于2万平方米多层丁戊类厂房;
(5)具有从轻处罚情节的。
2、处一千五百元以上三千五百元以下罚款
(1)不需要设置自动消防设施的非公共娱乐场所类人员密集场所建设工程;
(2)设置地下停车场的多层住宅,未设置地下停车场的二类高层住宅;
(3)单体建筑面积2万平方米以上小于4万平方米的其他多层公共建筑,或者单体建筑面积小于2万平方米的其他高层公共建筑;
(4)建筑面积6000平方米以上小于2万平方米的单层丙类厂房,建筑面积小于6000平方米的高层丙类厂房;
(5)建筑面积2万平方米以上小于5万平方米的多层丁戊类厂房,建筑面积小于2万平方米的高层丁戊类厂房。
3、处三千五百元以上五千元以下罚款
(1)公共娱乐场所类建设工程;
(2)需要设置自动消防设施的非歌舞娱乐场所类人员密集场所建设工程;
(3)设置地下停车场的二类高层住宅建筑;
(4)单体建筑面积2万平方米以上小于4万平方米其他高层公共建筑;
(5)建筑面积2万平方米以上的单层丙类厂房,建筑面积6000平方米以上的高层丙类厂房;
(6)建筑面积5万平方米以上的多层丁戊类厂房,建筑面积2万平方米以上的高层丁戊类厂房;
(7)具有从重处罚情节的。
黑龙江省住房和城乡建设系统行政处罚裁量基准(2023版)

辽宁省住房和城乡建设系统行政处罚裁量权基准(2022版)

厦门市建设局关于印发行政处罚裁量权基准

文章来源: 消防事务研究所,欢迎分享,转载请标明出处


扫二维码用手机看
相关动态
L'OS INTERNATIONAL ELECTRIC CO.,LTD
劳士国际电气有限公司
中国生产基地:广东省江门市荷塘镇
邮编:529095 E-mai:info@lowes-cn.com
友情链接:
江门劳士国际电气有限公司版权所有 Copyright©1996-2020 All Rights Reserved. 粤ICP备10086022号 网站建设:中企动力 江门
手机扫描二维码
电子画册下载
手机扫描二维码
了解更多详情
