欢迎来到江门劳士国际电气有限公司
电话:+86-0750-3755555
重磅!江苏发布全国首部“单位消防安全管理通用标准”,附全文
- 分类:行业新闻
- 作者:
- 来源:
- 发布时间:2023-03-18
- 访问量:0
【概要描述】近日,江苏省市场监督管理局发布2023年第1号公告(总第187号),由江苏省消防救援总队提出并牵头编制的地方标准《单位消防安全管理规范》(DB32/T 4444-2023,以下简称《规范》)正式公布,并于2023年3月6日开始实施。
重磅!江苏发布全国首部“单位消防安全管理通用标准”,附全文
【概要描述】近日,江苏省市场监督管理局发布2023年第1号公告(总第187号),由江苏省消防救援总队提出并牵头编制的地方标准《单位消防安全管理规范》(DB32/T 4444-2023,以下简称《规范》)正式公布,并于2023年3月6日开始实施。
- 分类:行业新闻
- 作者:
- 来源:
- 发布时间:2023-03-18
- 访问量:0
近日,江苏省市场监督管理局发布2023年第1号公告(总第187号),由江苏省消防救援总队提出并牵头编制的地方标准《单位消防安全管理规范》(DB32/T 4444-2023,以下简称《规范》)正式公布,并于2023年3月6日开始实施。

江苏省地方标准
这是目前全国首部单位消防安全管理通用地方标准。
一
《规范》出台背景
一是净化消防安全环境的形势所迫。近年来,我省经济快速发展,各类企业单位大量涌现,新兴领域风险逐渐暴露,但由于一些单位消防安全主体责任不落实、投入不到位、管理不规范,导致有影响的火灾事故时有发生。稳控火灾形势持续平稳,就必须抓住单位这个核心,找准影响火灾发生发展的规律性问题,紧紧扭住影响消防安全管理的关键环节,有针对性地研究出台标准规定,切实解决突出问题。
二是完善消防治理体系的任务所需。现行法律、法规、规章及规范性文件中涉及单位消防安全管理的规定、标准较为分散,既不利于单位全面学习掌握和贯彻执行,也不利于相关部门实施精准、高效监管(如公共娱乐场所就要执行《中华人民共和国消防法》《机关、团体、企业、事业位消防安全管理规定》《公共娱乐场所消防安全管理规定》《消防控制室通用技术要求》及其它规范性文件)。推进消防安全治理体系和治理能力现代化,须要制定统一标准,对各类消防法律、法规、规范性文件进行整合,使之更具集成性、操作性、针对性。
三是改善单位管理状况的现实所求。当前,社会单位普遍存在消防安全制度不健全、执行不到位,从业人员管理职责不明确、业务素质不适岗等问题,“不想管、不会管、管不好”的情况不同程度存在,单位消防安全管理水平始终得不到有效提升,迫切需要建立标准化的消防安全管理体系,对相关法定职责进行细化、延伸,为推进单位消防安全管理规范化、标准化提供制度支撑。
二
《规范》所含章节及概述
《规范》共15章、239条。在深入分析火灾发生、发展规律的基础上,聚焦“不起火、不亡人、不扩大”三道防线,对单位日常消防安全管理各项工作提出了细化执行要求,为建立火灾风险管控、隐患排查治理、事故应急处置梯次设防的消防安全自主管理体系提供制度支撑和操作指南。第1至第3章,明确了《标准》的适用范围,引用的规范性文件及相关术语。第4至第5章,明确了总体要求、单位消防安全管理组织、人员及其工作职责。第6章,明确了单位应当建立的消防安全制度及操作规程。第7至第15章,明确了单位消防安全措施、防火巡查检查、火灾隐患整改、消防安全宣传教育培训、灭火和应急疏散预案编制与演练、灭火力量建设、火灾事故处置、信息化管理、消防档案管理等具体要求。
三
《规范》重要特点及内容
(一)通用规范集成统一。整合国家及地方性消防法律、法规、规章、标准以及各类规范性文件,形成单位消防安全管理的通用标准、“百科全书”,构建了较为科学、完整的单位消防安全管理体系,较好地解决了现行单位消防安全管理法律法规较为分散、衔接协调配合不够、部分法律条文冲突等问题,为推进单位规范管理提供了制度遵循和操作指南。

(二)各方责任明晰细化。《规范》抓住了“责任”这一核心内容和基础,改变一般法规标准中笼统规定人员职责的方式,分类别、清单式列出6类组织(单位)、10类人员应当承担的具体工作职责,从根本上解决了“谁来管、管什么”的问题,推动形成“事前以单明责、事中照单履责、事后按单问责”的现代化单位消防安全管理模式。


(三)先进经验务实管用。总结固化江苏省在单位消防安全管理方面取得的行之有效的经验做法,逐条逐项明确了15类消防安全制度和9类消防安全操作规程的基本结构和组成要素。

推广安装独立式感烟火灾探测器、简易喷淋、电动自行集中充电设施、电气火灾监控系统等实用设施,对提升单位本质安全、减少“小火亡人”事故具有很强的现实意义。
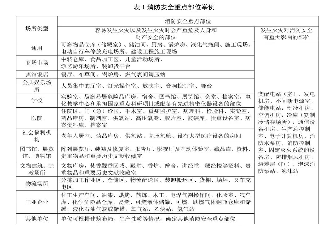
(四)要素表达前瞻首创。针对现行法律法规相关规定不具体的问题,《规范》清单式列出13类场所的消防安全重点部位。

制定34类消防安全标识范例。

明确微型消防站分级建设要求;采取表格的形式逐一列出防火巡查检查的内容、部位、频次,并引入“首次巡查”“末次巡查”的概念;作为现有法律法规和国家标准的补充和完善,均属全国首创。


(五)日常管理数据赋能。主动顺应科技发展新趋势,大力推进信息化、标准化“两化融合”,明确重点单位运用消防设施联网监测系统和单位消防安全管理系统,运用信息手段固化消防安全模式和内容,促进单位消防安全管理由粗放式向精细化、标准化转变。


同时,鼓励单位运用物联网、移动互联等先进技术手段加强日常消防安全管理工作,以数据赋能驱动单位消防安全管理高效创新、提档升级。


下一步,省消防救援总队将在制定《规范》“总纲”的基础上,联合相关部门修订学校、宾馆饭店、医院、商场市场、公共娱乐场所等消防安全管理规定“分篇”,在各行业全面推行消防安全标准化管理。


扫二维码用手机看
相关动态
L'OS INTERNATIONAL ELECTRIC CO.,LTD
劳士国际电气有限公司
中国生产基地:广东省江门市荷塘镇
邮编:529095 E-mai:info@lowes-cn.com
友情链接:
江门劳士国际电气有限公司版权所有 Copyright©1996-2020 All Rights Reserved. 粤ICP备10086022号 网站建设:中企动力 江门
手机扫描二维码
电子画册下载
手机扫描二维码
了解更多详情